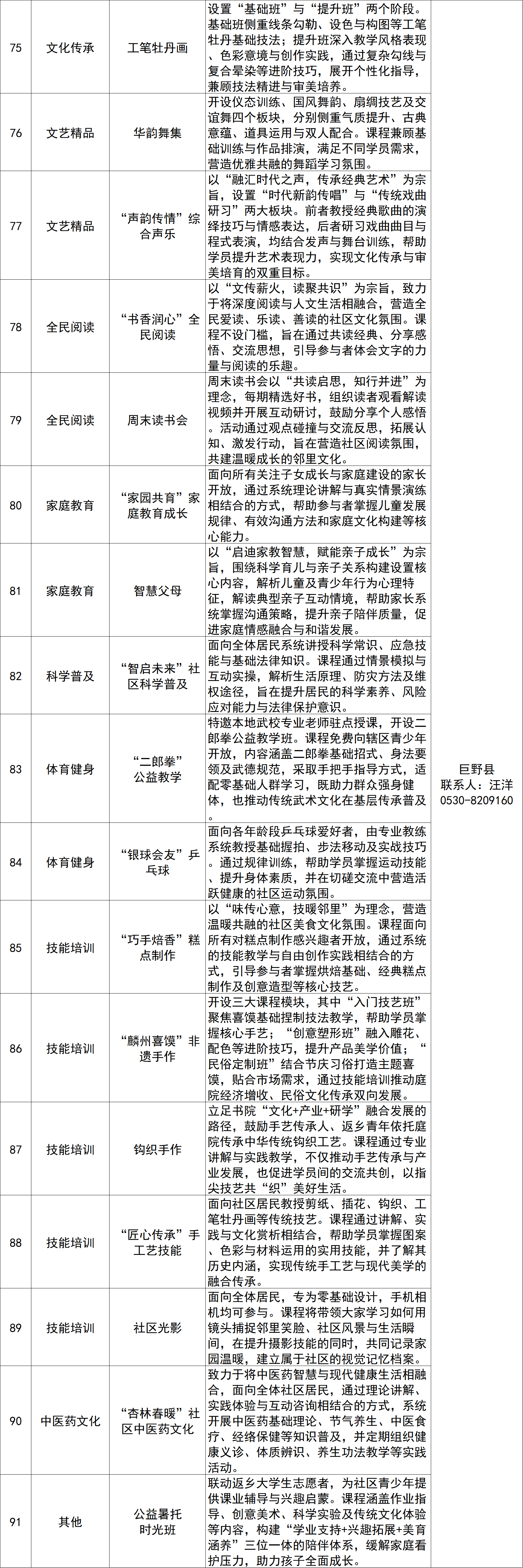
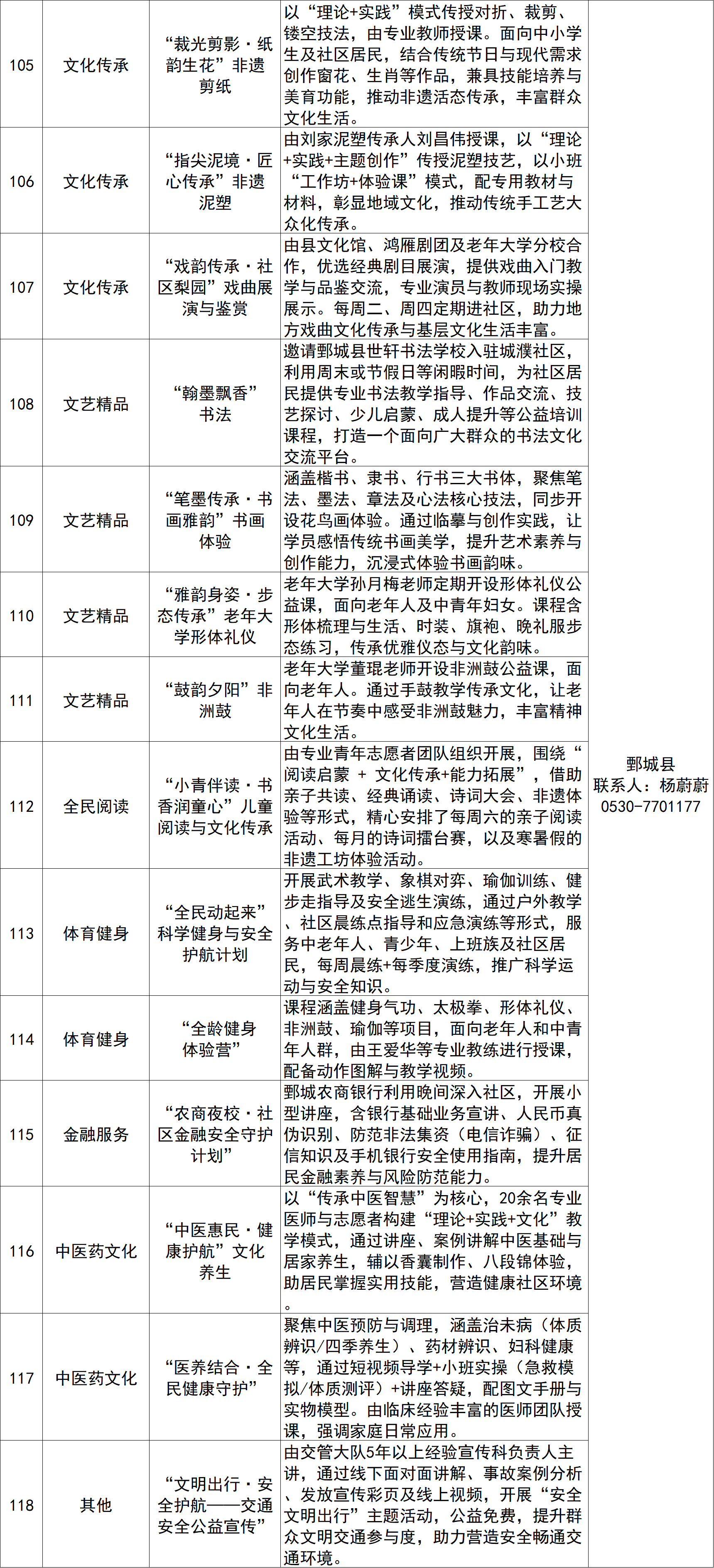
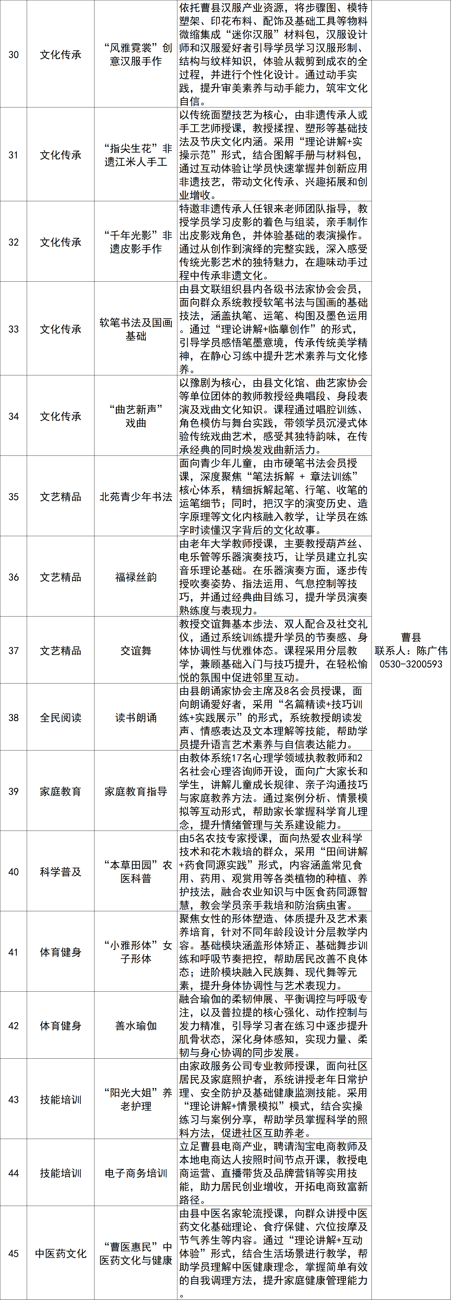
首页
文化社区(文化书院)
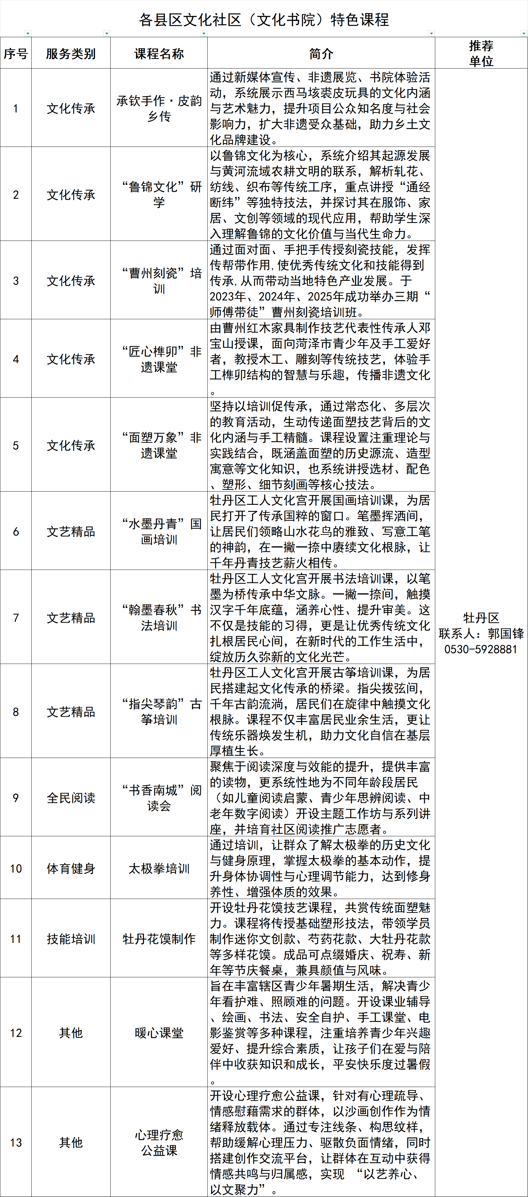
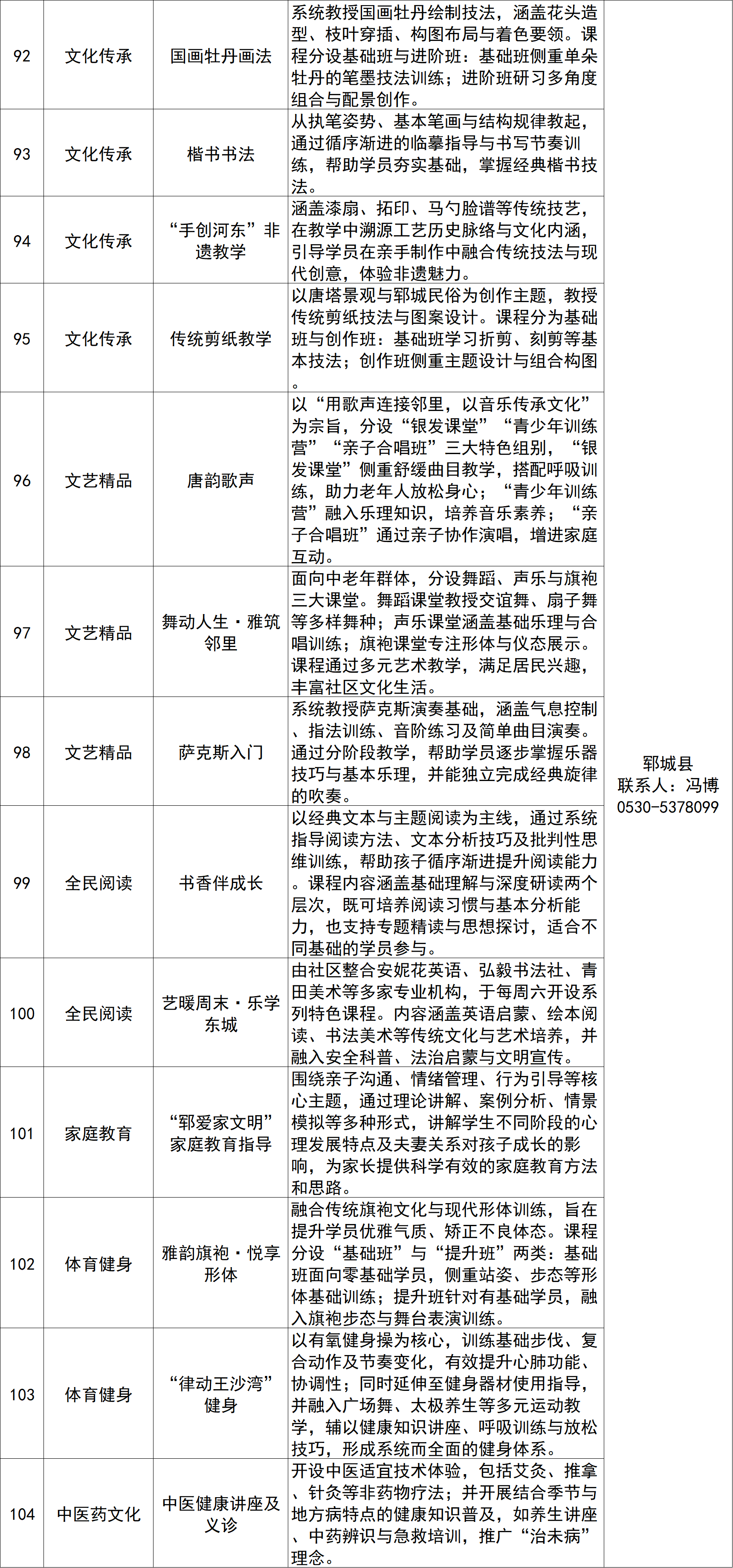
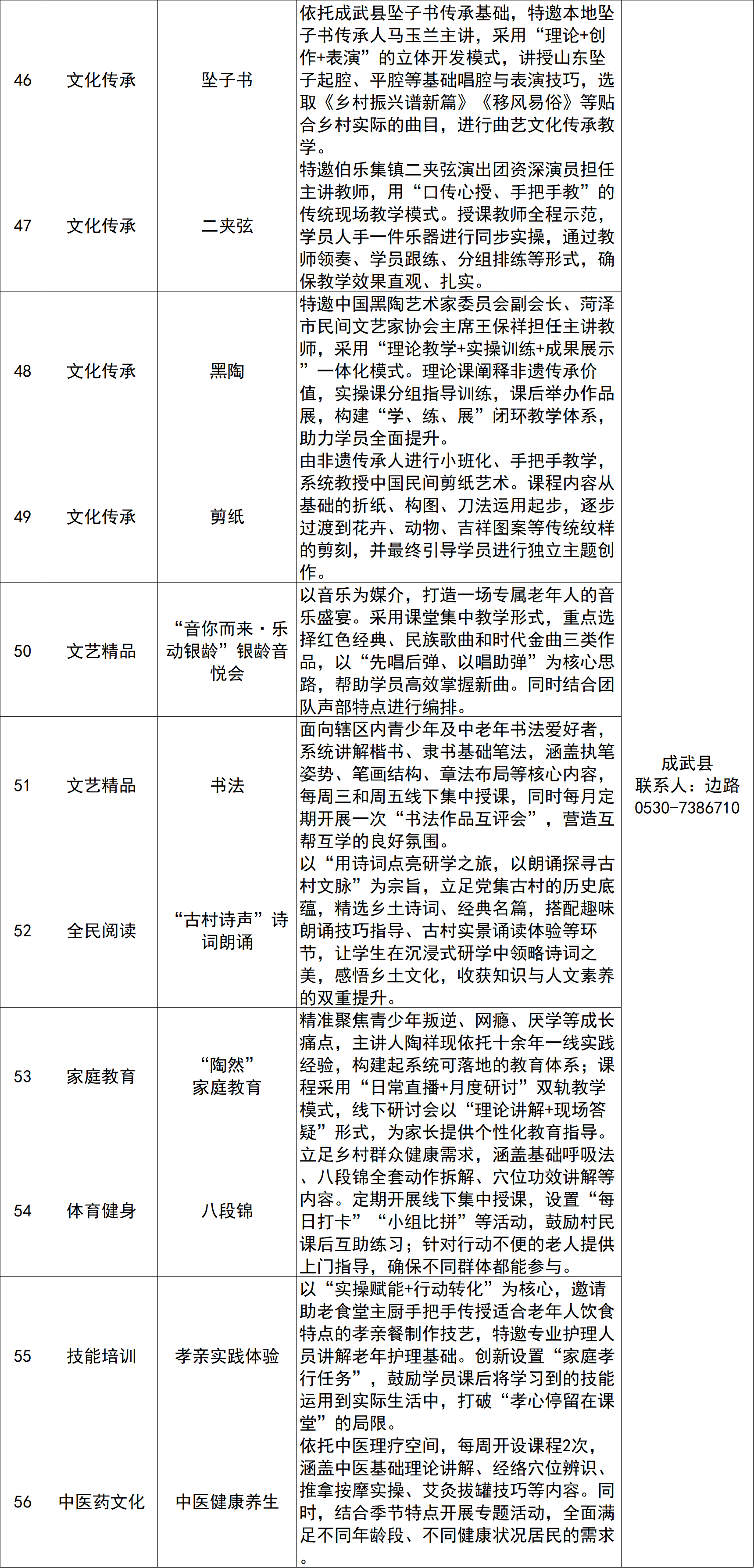
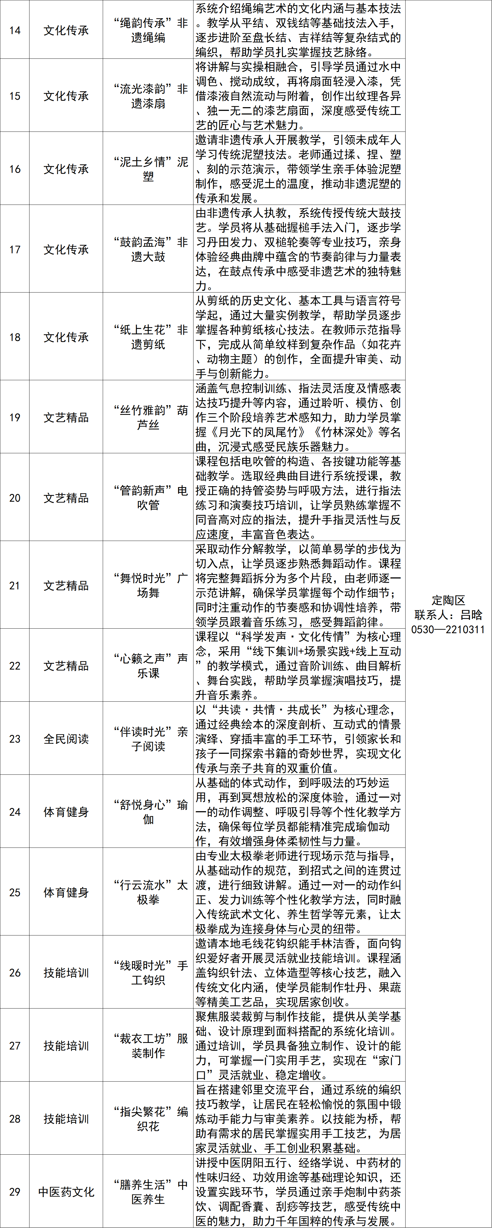
文化社区(文化书院)特色课程
发布时间:2026-02-10 14:31:18
市政府机构
菏泽市人民防空办公室
菏泽市医疗保障局
菏泽市统计局
菏泽市市场监督管理局
菏泽市人民政府国有资产监督管理委员会
菏泽市人民政府外事办公室
菏泽市审计局
菏泽市应急管理局
菏泽市卫生健康委员会
菏泽市林业局
菏泽市水务局
菏泽市住房和城乡建设局
菏泽市生态环境局
菏泽市自然资源和规划局
菏泽市人力资源和社会保障局
菏泽市文化和旅游局
菏泽市交通运输局
菏泽市城市管理局
菏泽市商务局
菏泽市农业农村局
菏泽市财政局
菏泽市司法局
菏泽市民政局
菏泽市公安局
菏泽市工业和信息化局
菏泽市科学技术局
菏泽市教育与体育局
菏泽市发展和改革委员会
全国重点网站
中国政府网
国务院新闻办
中央纪委国家监察委网站
国家广播电视总局
党建网
学习强国
新华网
人民网
中青在线
中国新闻网
中国军网
央广网
光明网
中国经济网
中国青年网
央视网
中国日报网
国际在线
中国网
省内文明网站
德州文明网
枣庄文明网
滨州文明网
聊城文明网
临沂文明网
日照文明网
威海文明网
泰安文明网
济宁文明网
潍坊文明网
烟台文明网
东营文明网
淄博文明网
青岛文明网
济南文明网
主办单位:菏泽市精神文明建设办公室 承办单位:
大众网菏泽
ICP备案编号:鲁ICP备2022016126号-2