文化社区 |菏泽市第一批市级优质文化资源直达基层项目清单正式发布
发布时间:2025-07-14 22:00:46
文章来源:文明菏泽
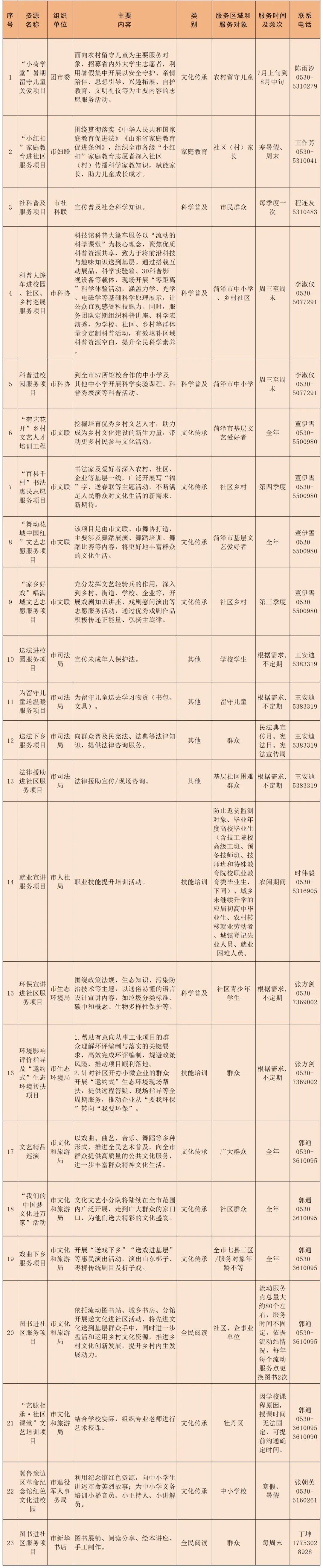
为深入推动优质文化资源直达基层,一体推进文化社区(文化书院)建设,市文明办征集筛选了一批市直有关部门单位的优质文化资源,涵盖科学普及、家庭教育、文化传承、技能培训、全民阅读等多个类别。现将第一批项目清单面向社会公布,可根据实际需求联系对接!
文化书院是推动优质文化资源直达基层、加强城乡文化社区建设的重要依托,是深化拓展新时代文明实践中心建设的重要阵地,旨在满足群众多元多样精神文化需求,建设服务全体居民全生命周期的文化教育综合体。当前,我市正全力推进文化社区(文化书院)建设,精心遴选出60个具有代表性的社区(村)作为建设试点。这些试点社区(村)具备良好的文化氛围和坚实的群众基础,能够高效承接并扎实开展优质文化资源直达基层相关活动。
第二批优质文化资源直达基层项目清单的征集梳理工作正有序推进。在此,我们诚挚欢迎拥有相关资源的部门、单位及社会组织,积极与市文明办取得联系,共同为文化社区(文化书院)建设贡献力量。
