菏泽市“我们的节日·七夕”主题文化活动发布
发布时间:2024-08-07 22:49:27       文章来源:文明菏泽

图片

  为推动中华传统节日振兴,传承弘扬优秀传统文化,营造浓厚节日氛围,菏泽市各级各部门组织开展“我们的节日·七夕”活动。现将近期拟组织开展的活动面向社会公布,欢迎广大市民朋友积极参与。

  市 直

图片

  牡丹区

图片

  定陶区

图片

  曹 县

图片

  成武县

图片

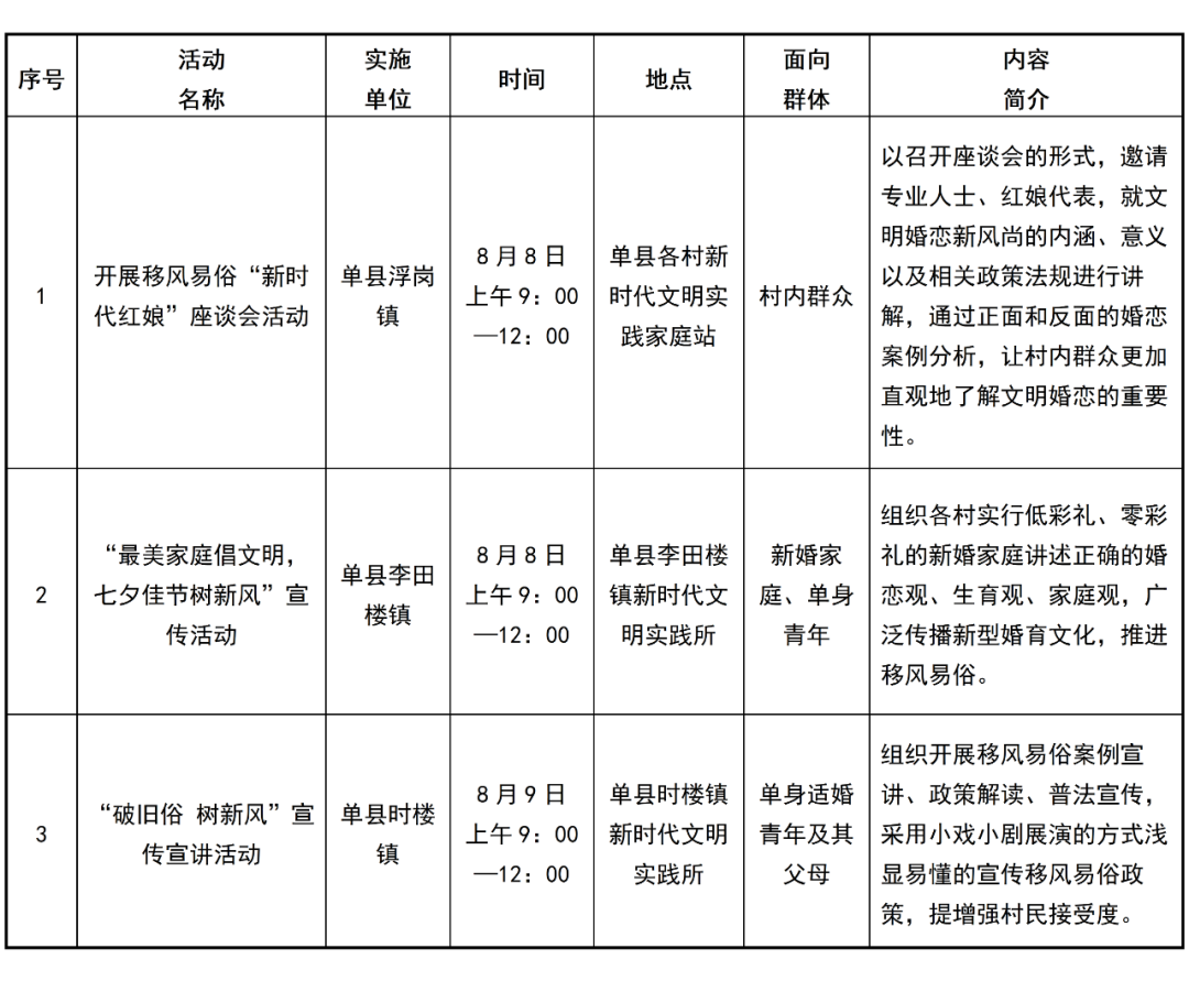
  单 县

图片

  巨野县

图片

  郓城县

图片

  鄄城县

图片

  东明县图片

  鲁西新区

图片


主办单位:菏泽市精神文明建设办公室       承办单位:大众网菏泽

ICP备案编号:鲁ICP备2022016126号-2