菏泽市疾控中心紧急提醒!事关入菏返菏!
发布时间:2022-07-08 11:33:42

7月4日

菏泽市疾病预防控制中心

发布了一则紧急提醒详情如下:

  近期国内多地发生本土疫情,为贯彻落实“外防输入内防反弹”的防控策略和“动态清零”总方针,降低疫情输入和传播风险,菏泽市疾控中心就近期入菏返菏人员健康管理紧急提醒如下:

  一、风险人员主动报备

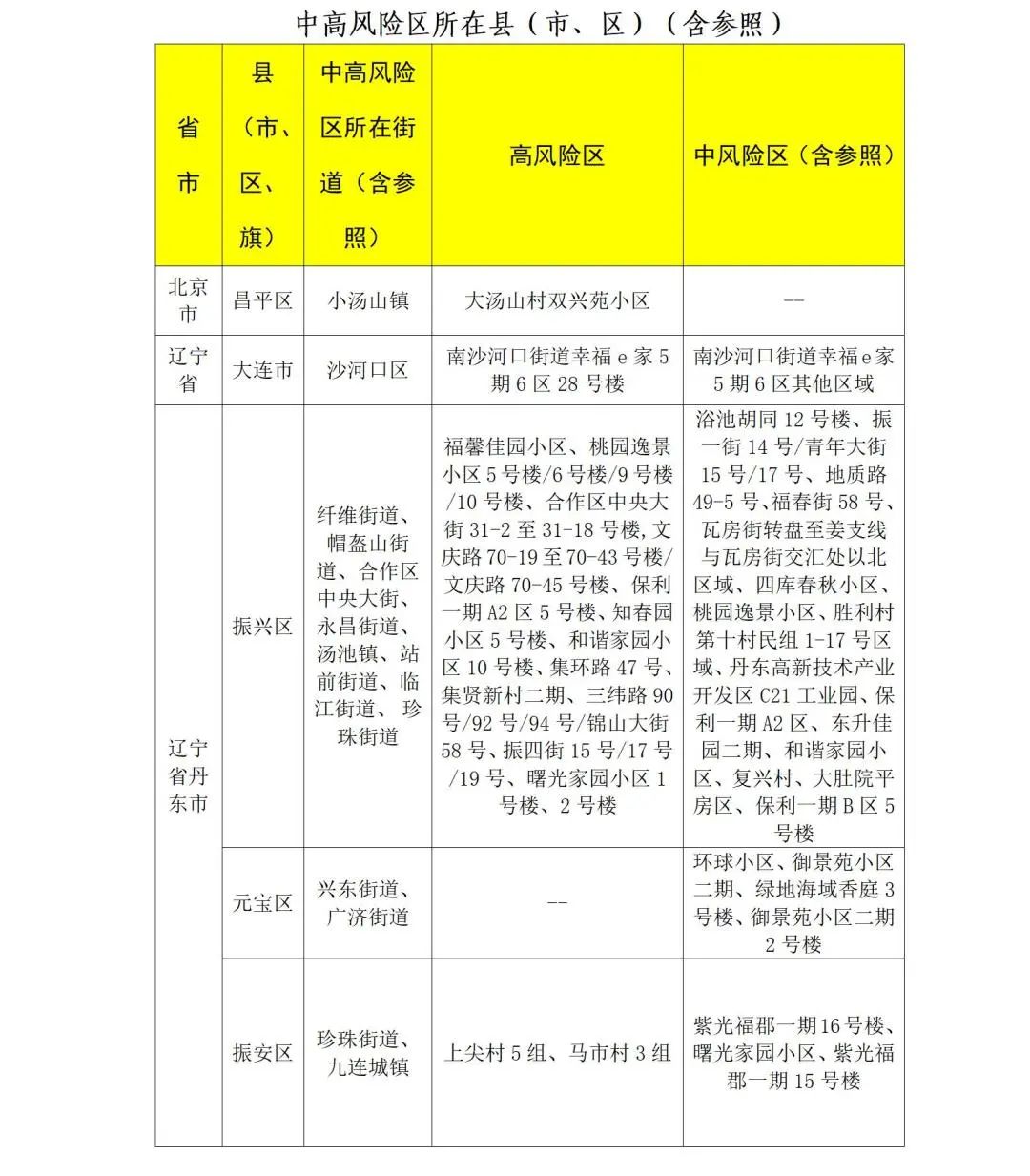
  近期以下地区发生本土疫情:1.安徽省宿州市泗县、灵壁县;2.辽宁省丹东市振兴区、振安区、元宝区;3.江苏省徐州市泉山区,南京市六合区,无锡市锡山区、梁锡区、新吴区、惠山区;4.北京市昌平区小汤山镇;5.上海市静安区芷江西路街道、奉贤区金汇镇;6.青岛市黄岛区;7.广东省深圳市福田区、罗湖区;8.西安市长安区;9.天津市武清区;

  从以上地区入菏返菏人员须提前3天向目的地社区(村居)报备,返乡后非必要不外出、不聚集。

  6月25日(含)以来有以上本土疫情风险地区旅居史以及与公布的确诊病例(含无症状感染者)有轨迹重合人员,立即向居住地所属社区(村)、工作单位或居住宾馆(酒店)报告,并配合落实核酸检测、健康管理等疫情防控措施。

  二、非必要不前往疫情发生地

  广大市民近期非必要不出市,不前往发生本土疫情的地区。确需前往的,要主动报备,严格做好自身防护,关注自身健康,返程后按规定配合做好各项防控措施。

  三、加强个人防护

  保持良好的个人防护意识,养成科学规范佩戴口罩(尤其是在乘坐公共交通工具和在公共场所活动时)、勤洗手、常通风、保持安全社交距离等良好的个人卫生习惯,配合遵守公共场所戴口罩、测温、验码、一米距等疫情防控规定,不扎堆、不聚会,倡导健康生活方式。

  四、出现异常症状及时就诊

  如出现发热、咳嗽、腹泻、乏力等症状,要佩戴一次性医用口罩或以上级别口罩,及时到就近的发热门诊进行排查和诊疗,就医过程中尽量避免乘坐公共交通工具。

  五、积极接种疫苗筑牢免疫屏障

  接种新冠病毒疫苗仍是最有效的防护措施,尚未接种、未完成全程接种的市民,请及早就近接种。建议3岁以上尤其是60岁以上没有接种禁忌症的市民要全程接种新冠病毒疫苗,完成全程免疫满6个月的市民应及时进行加强免疫。

  菏泽市疾病预防控制中心

  2022年7月4日

此外

入鲁返鲁政策也有变

7月4日晚

山东省疾病预防控制中心发布

最新疫情防控公众健康提示

与7月3日发布的健康提示相比

入鲁返鲁政策有重要调整

  近期,国内局地发生聚集性疫情和散发病例,存在一定传播风险。为有效防止疫情蔓延,山东省疾病预防控制中心发布疫情防控公众健康提示:

  一、对有高风险区7天旅居史的人员,采取7天集中隔离医学观察;对有中风险区7天旅居史的人员,采取7天居家隔离医学观察,如不具备居家隔离医学观察条件,采取集中隔离医学观察。

  二、中高风险区所在县(市、区、旗)的其他低风险区7天旅居史人员入鲁返鲁后,3天内开展2次核酸检测(间隔24小时),做好健康监测。

  三、对尚未公布中高风险区但7天内发生社会面疫情的地区,参照中风险区执行。

  四、近期有外出旅行史的人员,请密切关注疫情发生地区公布的病例和无症状感染者流调轨迹信息和中高风险区信息。有涉疫风险的人员要立即向社区(村)、住宿宾馆和单位报告,配合落实隔离医学观察。

  五、发热病人、健康码“黄码”等人员要履行个人防护责任,主动配合健康监测和核酸检测,在未排除感染风险前不出行。

  六、建议出行前提前通过中国政府网及国务院客户端小程序查询目的地的最新疫情防控政策,主动配合当地疫情防控措施,途中做好个人防护。

  七、严格落实“戴口罩、勤洗手、常测温、少聚集”等个人防护措施,养成良好的个人卫生习惯。一旦出现发热、咳嗽、乏力等症状,立即到医疗机构发热门诊就诊,尽量避免乘坐公共交通工具。

  八、建议符合条件的公众全程接种新冠病毒疫苗,提倡完成全程免疫满6个月的公众进行加强免疫。

主办单位:菏泽市精神文明建设办公室       承办单位:大众网菏泽

ICP备案编号:鲁ICP备2022016126号-2